建設 業 契約 書

建設業で電子契約書が認められた経緯とは 導入事例や注意点を紹介 コラム 電子契約書ならgreat Sign

Partners Who Help You In Kyoto Arrows International Realty

契约书范文图片免费下载 契约书范文素材 契约书范文模板 图行天下素材网
建設 業 契約 書 のギャラリー

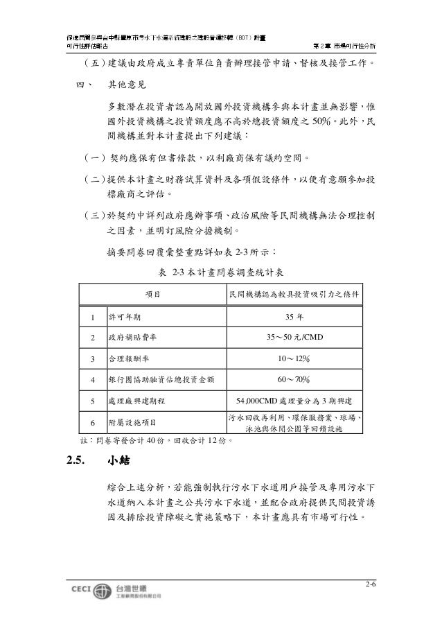
促進民間參與台中縣豐原市污水下水道系統建設之建設營運移轉 Bot 計畫先期計畫書
行政書士坪内経営法務事務所 照片 Facebook

青山鎮二期佈告欄 1107

契約書の書き方 建設工事請負契約書

Official Regulations About Participation Registration Of Competitive Bidding Pertaining To Osaki Shi Construction

建設業の請負契約書の種類 福岡建設業許可申請所

工事請負契約書 日本法令オンラインショップ
Www Fds Archi Com Wp Content Uploads 19 08 6 Pdf

Amazon Co Jp 限定 税理士試験問題集 簿記論 財務諸表論 応用編 年度版 Amazon Com Books

促進民間參與台中縣豐原市污水下水道系統建設之建設營運移轉 Bot 計畫先期計畫書

建設業 契約書の作成 全国対応 愛知県豊田市 ブルーバード行政書士事務所

雇用契約書11 簡易 テンプレートのダウンロードは 書式の王様
2

建設業の内勤者向け ポイントを押さえて確実に作る 工事請負契約書の書き方 ケンセツプラス
日本法令wordでつくる工事請負契約書建設26 D Buyee Buyee 提供一站式最全面最专业现地yahoo Japan拍卖代bid代拍代购服务

請負契約とは 委任契約との違い 違反事項 書き方などを徹底解説 起業ログ
あんぽ法務行政書士事務所office Ampo Administrative Scrivener S Office 照片 Facebook
Www Ntbk Gov Tw Download 34ed928f8a104b5ebbf5815

4 工事請負契約 法的届出 株式会社 ハマダ 公式ホームページ

建設業の社会保険加入と就業規則

業種別ビジネス契約書作成マニュアル 実践的ノウハウと契約締結のポイント サンプル書式ダウンロード特典付 Amazon Com Books
Www Brookings Edu Wp Content Uploads 16 07 Private Capital Public Good Final Translation Pdf

社團法人新竹市不動產仲介經紀商業同業公會

建設工事請負契約書の書式

建設業許可申請代行

冠德建設 創造幸福宅
Www Fds Archi Com Wp Content Uploads 19 08 6 Pdf

契约书范文图片免费下载 契约书范文素材 契约书范文模板 图行天下素材网
Http 163 14 136 66 8080 Bitstream 1 102scu 001 Pdf

契约书范文图片免费下载 契约书范文素材 契约书范文模板 图行天下素材网

リフォーム契約書に潜む 3つの落とし穴 住宅リフォーム All About

建設業の内勤者向け ポイントを押さえて確実に作る 工事請負契約書の書き方 ケンセツプラス
建設業の契約書の作成の仕方 契約書 規約の作成と起業 経営支援 ブルーバード行政書士事務所

營建公司經營與管理實務 附光碟 建築 誠品網路書店

建設業の契約書のページを更新しました 契約書 規約の作成と起業 経営支援 ブルーバード行政書士事務所
Www Pcc Gov Tw Dl Aspx Sitessn 297 Nodeid 2712 U Lzawms9vcgxvywqvb2xkl2hvbwuvcgnjyxavdxbsb2fkl2zpbgvzl291dgvyl0qymda4mdawmdaylzewnja0mdblhazlhbhlt6xnqivlsijmoyjnrqhnkiblpzhntitnr4tmnkxf5qc45a6a54mixy5wzgy 3d N Mta2mdqwnuwfrowfsew3peeoi 2bwwioahioeuoeeqhuwlkee0hoevhoacrf 2fmoljlrprniyhflnbkzg 3d 3d Icon Pdf Icon Pdf

債権譲渡承諾依頼書 Doc 完整版文档下载 皮匠网3mbang Com

塗装工事契約書 No 建設業専用伝票 鉄骨 鉄筋 塗装 左官 No 塗装工事契約書 B5横型 257 1mm 複写伝票印刷カタログ
Static Iyp Tw Files 0a7ae76e e5 4d16 A33f E8c03bdad0fa Pdf

建築士のブログ Vol 2 請負契約と建設業 注文住宅情報ブログ Topics アールギャラリー 愛知 名古屋の注文住宅 一戸建て Arr Gallery
Www Etax Nat Gov Tw Etwmain Download Sid 13e62ac7f34a1243a9a8dc
Www Kgibank Com T06 Docs D02 04 Pdf

法律諮詢 工程法律問題與施工合約糾紛線上律師諮詢服務 8營建互聯網

Amazon Co Jp 日本法令 建設 28 工事下請基本契約書 工事下請基本契約約款付き Office Products
S社様 工事請負契約書 複写伝票印刷の事例 実績紹介 デンプラ
行政書士合同事務所ロイテック 律师与律师事务所 古贺市 Facebook 21 张照片

建設業法改正と工事請負契約書の見直し 国内最大手行政書士事務所 オータ事務所

契约书范文图片免费下载 契约书范文素材 契约书范文模板 图行天下素材网

刊行物 資料 日本建設業連合会

萬國人力集團 外勞仲介營造業申辦 流程

契約書 中租迪和租賃契約書 生活空間站

建築工事請負契約書の書式テンプレート Word ワード テンプレート フリーbiz
不動產委託銷售契約書範本

有限会社宇津見石材店
2
2

建設業に関する書式集
Http Acc Trust Org Tw Disciplinefiles 0613 a0003 Pdf

工事下請基本契約書 個別工事下請契約約款 工事下請注文書の改正について 一般社団法人札幌建設業協会
2
2

技師公會 函轉內政部有關營造業專任工程人員因故擬短期請假及代理之執行方式 土木技師公會全國聯合會
2

會計資訊系統 交流園地

cd 建設工事請負契約書 動産社 通販ニュース 不動産ファイル 契約書ファイル 契約書 のぼり 垂れ幕 横断幕 業者票 建設業許可票 保安用品を販売 動産社 Com

工事請負契約書について 鹿児島工事発注ドットコム

米国建設業協会の設計施工契約書雛形で作られたdesign Build Agreement Ekeiyaku Net
Www Fds Archi Com Wp Content Uploads 19 08 6 Pdf
Www Fds Archi Com Wp Content Uploads 19 08 6 Pdf

喝杯茶 換個角度 房屋 房貸清償 抵押權註銷

關於澀谷區都市的低碳化的促進的法律實施細則
日本法令 建設26 N 工事請負契約書 ノーカーボン 2枚複写 Kensetsu26 N Art Bungu In Kobe 通販 Yahoo ショッピング

社團法人新竹市不動產仲介經紀商業同業公會

建設業でスタッフを増やしたい 雇用契約書の書き方と雇用時の

Ppt 98 短期補習班公共安全研習及業務宣導說明會powerpoint Presentation Id

假買房真詐財頻傳北市地政局提醒民眾注意 假買房 假賣房 真詐財 千萬小心謹慎 高仕不動產關心您 0912 陳總 專業不動產

ワード 工事請負契約書の雛形 テンプレート 無料イラスト素材 素材ラボ
Http Www Tcda Com Tw Tcda Get Attachment Aid Ffaa8ddd001

建设23 2 民间建筑施标准合同约款 乙 办公用品 亚马逊中国

契约书范文图片免费下载 契约书范文素材 契约书范文模板 图行天下素材网

營建公司經營與管理實務 附光碟 建築 誠品網路書店

発注者証明書とは ゆい行政書士事務所
Www Agriculture Ntpc Gov Tw Cht Index Php T Ywn0jtnezg93bmxvywqlmjzpzhmlm0qzota4jti2cgf0acuzrc4ujtjgdxbsb2fkjtjgy2h0jtjgyxr0ywnobwvudcuyrme5ytuxnzjkyza5mwq1ntu1mmvlyja0ngewzjnknmq1lnbkzg

ラクラク突破の2級建築士スピード学習帳 Amazon Com Books

建設工事請負契約書 動産社 通販ニュース 不動産ファイル 契約書ファイル 契約書 のぼり 垂れ幕 横断幕 業者票 建設業許可票 保安用品を販売 動産社 Com

建設工事請負契約書の書式

除外内容 但可除外 连锁除外 法的适用

建設工事請負契約書 動産社 通販ニュース 不動産ファイル 契約書ファイル 契約書 のぼり 垂れ幕 横断幕 業者票 建設業許可票 保安用品を販売 動産社 Com

賃貸借契約書 事業用 倉庫 工場 サイズ 動産社 通販ニュース 不動産ファイル 契約書ファイル 契約書 のぼり 垂れ幕 横断幕 業者票 建設業許可票 保安用品を販売 動産社 Com

仙北市建設工事下請けの適正化に関する要綱
アクト行政書士法務事務所 照片 Facebook
不動產委託銷售契約書範本

雇用契約書11 簡易 テンプレートのダウンロードは 書式の王様
Http Www Doukenkyo Jp Publics Download File Files Content Type Type014 116 Pdf

湯沢市建設工事下請負の適正化指導要綱

契約書類について 四会連合協定 建築設計 監理等業務委託契約約款調査研究会

cd 建設工事請負契約書 約款付 動産社 通販ニュース 不動産ファイル 契約書ファイル 契約書 のぼり 垂れ幕 横断幕 業者票 建設業許可票 保安用品を販売 動産社 Com